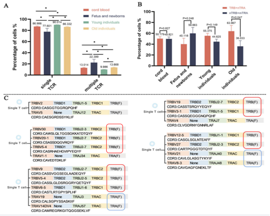
胸腺随着年龄增长而萎缩的过程中,影响着T细胞发育时的VDJ重排和自身耐受选择,导致婴幼儿/青年/老年人胸腺输出T细胞的数量和质量的差异。老年人群对病毒的易感性、对疫苗反应的低下,以及自身免疫病和肿瘤发生率的增高,同胸腺增龄性萎缩所导致T细胞应答能力的下降密切相关。本研究利用Single cell TCR(VDJ) sequencing 共享数据(不同年龄个体的胸腺、脐带血、外周血样本),发现青年人外周血中dual TCR 的alpha beta T细胞比例较老年人低,同时发现脐带血和胎儿/幼儿胸腺中亦有着较高比例的dual TCR 的T细胞比例。提示老年人和婴幼儿可能存在更高的TCR VDJ 等位排斥重组的逃逸和自身耐受选择的异常。本实验结果在以往研究老年人外周T细胞数量和亚群差异的基础上,提出了一种新的潜在的dual TCR T细胞异质性的研究方向。理论上,dual TCR T细胞可扩展外周TCR组库,但近年来发现其在自身免疫、T细胞肿瘤、器官移植排斥、外周T细胞寿命等病理情况下发挥重要作用,在探讨T细胞适应性应答的新机制研究中受到较多的关注。
本研究以“A new immunological index for the elderly: high proportion of multiple TCR T cells based on scRNA-seq”为题,发表于Aging and diseases(中科院1区,TOP期刊,IF2022=9.9),李俊副教授、2021级硕士研究生朱兰伟、2020级硕士研究生王嘉艺为共一作者,姚新生教授为通讯作者,本研究获得国家自然科学基金和贵州省百层次人才基金的支持。文章链接:https://www.aginganddisease.org/EN/10.14336/AD.2023.0509-1.
(一审:黄学贵 二审:韩勇 三审:罗军敏 图文:李俊)